京报网 2021-04-23


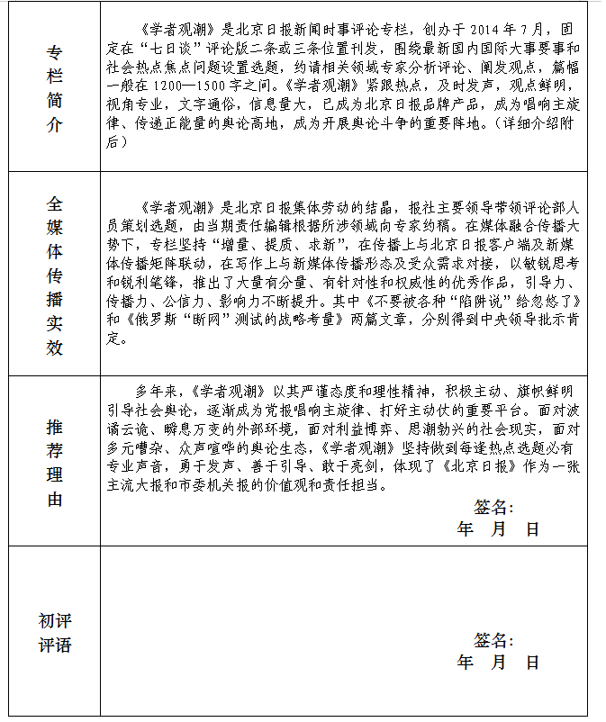
《学者观潮》专栏简介
《学者观潮》是北京日报新闻时事评论专栏,创办于2014年7月,固定在本报评论版“七日谈”二条或三条位置刊发,围绕新近国内国际大事要事和社会热点焦点问题设置选题,约请相关领域专家分析评论、阐发观点,篇幅一般在1200—1500字之间。《学者观潮》紧跟热点,及时发声,观点鲜明,视角专业,文字通俗,信息量大,引导力、传播力、公信力、影响力不断提升,已经成为北京日报的品牌产品,成为唱响主旋律、传递正能量的舆论高地,成为开展舆论斗争的重要阵地。
从运行机制看,《学者观潮》是北京日报集体劳动的结晶。专栏选题于“七日谈”选题会上策划而成,参会者为报社主要领导及评论部人员,选题确定后,由当期责任编辑根据所涉领域向专家约稿。作为以约稿为主的评论专栏,该专栏坚持专业性与通俗性相结合,约请大专家写小文章,努力体现思想性、新闻性与针对性,力求见微知著、以小见大、举一反三、由表入里。自创办以来,该专栏多次针对国际秩序变局、中西民主政治比较、社会心态与思潮、改革实践与探索、媒体理念与责任等重大领域新闻热点明确发声,全力做到每逢热点选题必有专业声音,通过富于建设性和客观专业的思考、分析,给人启迪、让人心头一亮,起到政治和社会引领与唤醒文化自觉的作用。
从实践成效看,读者普遍反映《学者观潮》文章有味道、有内涵,展现出特有的理论深度、思想锐度、情感温度,对当今社会主流舆论起到了积极的引导作用。特别是在媒体融合的新的传播趋势下,专栏坚持“增量、提质、求新”,在传播上与北京日报客户端及新媒体传播矩阵形成呼应,在写作上与新媒体传播形态及受众需求形成对接,以敏锐思考和锐利笔锋,推出了大量有分量、有针对性和权威性的优秀作品,传播力和影响力不断扩大。与此同时,北京日报评论部通过严格把关、积极筛选,专栏已积累起100多人的专家学者队伍,关注领域涵盖国际关系、大国外交、法治建设、社会心态等多个方面,成为北京日报重要的外脑和智库。
几年来,《学者观潮》专栏刊发了不少好的评论作品,其中《不要被各种“陷阱说”给忽悠了》和《俄罗斯“断网”测试的战略考量》两篇文章,分别得到习近平总书记批示肯定。此外,文章还多次获得中宣部和北京市委领导以及各级新闻阅评组的肯定和表扬,得到了新闻同行的高度关注和社内外读者的好评,为重要时政理论网站和主要门户网站广泛转载。2020年,该专栏针对疫情防控国际比较撰写的《“甩锅”中国剧本背后的美国困境》《值得反思的是对“最糟一年”的不同应对》,回击西方国家攻击抹黑撰写的《满身肮脏的美国不配谈“清洁网络”》《面对抹黑泼污该回击就要回击》,呼应经济社会秩序恢复撰写的《疫情之“危”激发中国经济之“机”》《核心指标转正彰显中国经济强大韧劲》等文章,均获得了广泛的社会影响。
主创人员名单
钮松 王鹤亭 邹蕴涵 刁大明 贾晋京 孙成昊 戚凯 涂永红 李庆四
李计广 张蛟龙 张一飞 王文 林红 谢鸿飞 王从虎 聂书江 黄日涵
董一凡 初晓波 胡小进 刘典 张田勘 关照宇 崔屹鸣 孙海潮 张小庆


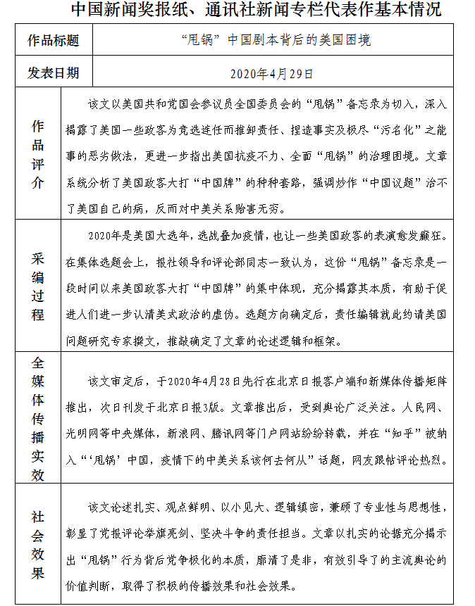
“甩锅”中国剧本背后的美国困境
日前,美国主流政治新闻媒体报道称,美国共和党国会参议员全国委员会向今年准备角逐参议员席位的本党参选人发送了一份“甩锅”备忘录。该备忘录旨在告知这些参选人,该如何面对关于特朗普政府应对新冠肺炎疫情不力等相关质疑,而其给出的答案却是花式“甩锅”与“抹黑”。中国、世界卫生组织、民主党对手都成为这份备忘录要求共和党人“锁定”的主要目标。
如此一份“祸心满满”的备忘录一经披露就引起了轩然大波,美国某些政客为了竞选连任而推卸责任、捏造事实以及极尽“污名化”之能事的恶劣做法令人齿冷。事实上,疫情在美国的持续肆虐已引发了美国很多民众的极度担忧,而特朗普政府在疫情防控上的轻慢乃至荒唐的作风也已招致美国不少民众的极大不满。这种民意的变化被认为对特朗普今年的连任构成了重大威胁,甚至有可能连累到共和党维持参议院多数的国会选情。与特朗普妄图稳定其基本盘与关键盘的动机如出一辙,国会参议院共和党人上行下效地炮制出了“甩锅”备忘录。然而,必须看到,与特朗普“甩锅”给世界卫生组织的做法引发美国内外批评一样,国会共和党人的这种伎俩对美国的疫情防控也毫无助益,更不会让美国民众买账。
从白宫到国会,美国政客们这种集体“甩锅”的诿责做法,凸显了当前美国政治的困境。在党争极化持续加剧的情形下,两党都无法推动有效且真正回应民意的政策议程,只能通过寻找新的对手来巩固自身的选票。从本质上说,目前这种“污名化”的竞选伎俩就是妄图将美国民众的不满情绪偷梁换柱地转化为民众对中国的所谓“威胁”的担忧,在全美范围内制造对于中国的所谓“敌视”,进而继续巩固自身的选民基本盘。令人遗憾的是,面对着共和党人以所谓“对华软弱”为借口的攻击,民主党阵营的某些政客竟然也选择通过强化负面对华态度的方式加以回击。于是,两党政客共同陷入了对华“示强竞赛”的怪圈之中。两党政客炒作“中国议题”将导致什么结果?是被欺骗的美国民众在无法得到需求兑现之后的更大失落与焦虑,从而形成更大的恶性循环。
美国政客这种“甩锅”中国,将中国“污名化”、将疫情“政治化”、将中美关系“情绪化”的恶劣做法正在导致“中国议题”在本次选举中的持续发酵。一个值得注意的信号是,这种炒作正从以往与经济和就业联系更为紧密的“低政治”议题迅速上升为与国家安全威胁、战略挑战等联系紧密的“高政治”议题。这就意味着,这种炒作将进一步毒化过去一年多来已经出现负面倾向的美国普通民众的对华态度,进一步蚕食中美关系稳定发展所需要的两国民意基础,甚至正在制造出极为不和谐的负面舆论氛围。这种氛围一旦成气候,就一定会制约美国政府和社会各界的对华政策选择余地。从这个意义上讲,美国政客通过“中国议题”不但不会实现选举胜利,反而会对中美关系造成贻害无穷的深远影响。这显然并不符合两国以及两国人民的切实利益,更不符合全世界的共同期待。

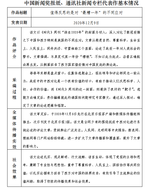
值得反思的是对“最糟一年”的不同应对
最新一期美国《时代》周刊“语出惊人”,不但将2020年称为“最糟糕的一年”,更直接将其封面设计为一个“抹去2020年”的画面。按照封面主题文章中的表达,“美国历史上有过更糟糕的年头,世界历史上当然也有过更糟糕的年头,但现在活着的大多数人,都没有见过像今年这样的场景”。
这种表达背后的情绪,或许能反映出当前一些人的直观感觉。但这样的话音从一个长期标榜西方价值观的美国媒体口中说出来,总令人感觉有些弦外之音。毫无疑问,肆虐全球的新冠肺炎疫情仍是人类当前最为严峻的挑战,疫情防控的失败,也导致美国成为世界疫情“震中”与防控“短板”。但这种“最糟一年”的论调背后,更多还是基于自身失败的哀叹,而并非是对国际秩序走向的反思。2020年虽然艰难,但无法抹去,反而应该发人深省。
首先,它再次提醒世人敬畏自然、尊重科学。突如其来的疫情,反映出的是在大自然面前人类认知的有限性。面对疫情的挑战,人类不但要进一步通过科学研究,理解自然界的规律与逻辑,更需要敬畏自然、尊重自然。与此同时,在防控疫情方面,各国经验教训都表明要尊重科学规律,以科学态度高度重视、以科学精神作为引领。否则,即便拥有再高超的科学技术能力,一旦缺失科学精神,甚至以某些一己私利彻底取代科学态度,注定无法有效战胜疫情、无法实现与自然的和谐相处。
第二,它再次提醒世人生命至上、人民至上。当今世界各国在历史、地理、文化、制度以及国力等各个层面都显现出差异性,但今年却共同面对着新冠病毒这一共同的敌人。应答这张考卷,尽管各国都有自己的具体做法,但成功与否的关键却是相同的,即到底有没有从生命至上、人民至上的正确起点出发。如果只是出于竞选考量漫天许愿,过后却对民意诉求特别是基本的生命权采取置若罔闻的轻慢态度,本质上就是用极其廉价的“民粹主义”来愚弄人民。而真正从人民利益出发,在不惜一切代价捍卫人民生命健康的前提下,有条不紊地重启经济,同步回应民众的发展诉求,才是最大的民生与最好的民主,也是一个政府、一个政党先进性与合法性的关键来源。
第三,它再次提醒世人同舟共济、守望相助。疫情是全人类共同的敌人,未来战胜疫情也一定是全世界共同的、一个也不能少的胜利。任何一个国家如果防控不力,就会形成全球抗疫的“破窗”,必然拖累全人类最终战胜疫情的步伐。团结协作、合力迎敌,应对疫情如此,应对经济全球化背景下,日益复杂的各类新老挑战更是如此。疫后全球经济的稳定与复苏、气候变化、生物多样性保护、军控与核不扩散以及地区热点问题,这些纷繁复杂的国际化议题,只有同舟共济才能有效解决。其中,大国责任十分关键。一个负责任的大国,不但要以身作则,坚持科学精神、坚持人民至上、遵守国际规则,更要通过国际合作来扶助那些有可能成为“短板”的国家,最终实现全人类共同的胜利与进步。
新冠肺炎疫情不会是人类面对的最后一场全球性挑战,却再次引导世人对世界未来发展方向展开反思。来自2020年的经验与教训,已经指明了构建未来的正确方向。与其哀叹某一年份“糟糕”,不如以此为起点,沿着正确航向再出发。否则,悲剧难免持续上演,那就“没有最糟糕,只有更糟糕”了。
编辑:u002
Copyright ©1996-2020 Beijing Daily Group, All Rights Reserved
京报网版权所有