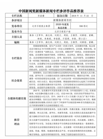
京报网 2021-04-23




直播:全程回看 | 天安门广场下半旗
各位观众,大家早上好,我是主持人刘琪榕。今天是二零二零年四月四日清明节,今天是一个特殊的日子,此刻我们位于北京天安门广场,马上将为您直播一场特殊的升降旗仪式。
“清明时节雨纷纷 路上行人欲断魂”,清明时节原本就是扫墓祭祀、缅怀祖先、祭奠先烈的肃穆节日,而今年的清明节更因为疫情显得特殊。
二零二零年初,新冠肺炎疫情突袭而来,无数的人们勇于担当为我们保驾护航。正是因为他们才能换来更多人的安宁;正是因为全国上下各族人民的团结一心,才能让我们在现在看到全国抗击疫情的形势逐渐向好,我们不会忘记他们!而今天,我们将在这里为您现场直播一场特殊的升降旗仪式,来表达全国各族人民对他们的深切的怀念和感激。
“魂魄托日月 肝胆映河山”,为表达全国各族人民对抗击新冠肺炎疫情斗争牺牲烈士和逝世同胞的深切哀悼,今天将举行全国性的哀悼活动。在此期间全国和驻外使领馆下半旗致哀,全国停止公共娱乐活动,四月四日十时起全国人民默哀三分钟,汽车、火车、舰船鸣笛,防空警报鸣响。
马上我们将要看到,我们的五星红旗将和太阳共同升起,正如再多的困难、再多的磨难,我们都不会磨灭对生活的希望一样,太阳永远都会照常升起。那马上呢,我们也将会看到五星红旗缓缓地降下半旗,是因为要表达我们全国各族人民,对抗击新冠肺炎疫情牺牲烈士和逝世同胞的深切哀悼。
那现在呢,我们可以将镜头投向天安门城楼,马上国旗护卫队就要举行升旗仪式和降半旗仪式。
时间已经到了五时四十四分,还有十分钟的时间。五时五十四分的时候,国旗护卫队的官兵将迈着铿锵的步伐,跨过金水桥,穿过长安街,在庄严肃穆的国歌声中举行天安门广场下半旗仪式。
下半旗并不是将国旗降至旗杆的一半处,也不是直接把国旗升至旗杆的一半处。国旗法规定:降半旗时应当先将国旗升至杆顶,然后降至旗顶与杆顶之间的距离为旗杆全长的三分之一处。降下时应当先将国旗升至杆顶,然后再降下。
今天凌晨我们已经来到了天安门广场,同时呢也看到了一些群众,他们呢就在旗杆的后面。一会儿呢将和我们共同见证这一庄严肃穆而特殊的时刻。
同时呢也是因为正是全国(疫情)防控的关键时刻,今天能来到现场的群众呢,比以往的任何时候的升旗仪式都要更少。我们也看到了所有的人们,不管是记者同行,还是群众都戴着口罩做好自己的防护。因为在这个时刻每个人做好防护才是对这场战疫最后的坚持,才能够让我们更快的看到最终的曙光。
那现在呢,我们可以看到天色已经渐渐的亮了起来,而且我远远的已经能够听到一些训练的声音。那马上呢国旗护卫队将出天安门城楼慢慢地踱向我们的旗杆。
我们现在可以看一下周围的环境。正如我们此刻看到的,还有民警、公安以及军人,正在这里守护着我们的天安门广场,守护着人民的安全。
在全国抗击新冠肺炎疫情的关键时刻、每一个时刻,无论是白衣天使披甲上阵还是全国各族人民、各行各业的人们都坚守在自己的岗位上,为抗击新冠肺炎疫情作出自己应有的努力和贡献。正是因为每一个人的坚持坚守,才能够让我们在现在比较安全的在这里为大家进行一场直播。
我们也能够听到现场天安门广场的广播,一直在提醒着大家注意安全,不要聚集,要做好防护,不要大声喧哗。那我也看到现场的观众呢也是非常的配合,虽然今天的群众也是很少的,但是此刻天安门广场都是非常非常宁静和安静的。
好,我们已经听到了国旗护卫队的声音。我们现在跟着镜头,一起见证这一庄严的时刻。现在远远的我已经可以看到国旗护卫队马上就要经过天安门城楼。
我们已经看到了国旗护卫队。
此刻是二零二零年四月四日五时五十分,让我们一起凝目注视,共同送忠魂、敬勇士。
我们可以看到国旗护卫队迈着铿锵的步伐,正在跨过金水桥,那马上呢,将要穿过长安街,马上要经过我们的身旁,进行庄严肃穆的降半旗仪式。
现场音:
“正步走——齐步走——立定!
向国旗敬礼!
礼毕!
向右转
齐步走”
“没有一个冬天不会过去,没有一个春天不会来临”,大自然的春天已经逐步地向我们迈进,而我们的正常的生活也在渐渐的恢复。在这个时候我们更不能忘记为了保护我们的正常生活而负重前行的人们,我们永远铭记他们。
当然在接下来的日常生活中,我们更应该满怀对生活的热爱、憧憬与向往,更应该珍惜时光,好好地生活。因为正因为如此才是我们对先烈更好的告慰。
二零二零年四月四日,天安门广场降半旗仪式的直播,马上就要和您说再见了,感谢大家的观看。
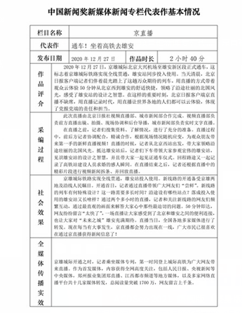
通车!坐着高铁去雄安
主持人:各位观众朋友们大家好,欢迎收看北京日报客户端京直播为您带来的直播,我是主持人刘乐楠。今天是2020年12月27日,今天对于北京对于雄安新区来说呢,都是一个重要的时刻,因为北京西也就是从北京大兴机场到我们雄安新区这一段的京雄城际高铁将要贯通,同时呢,它也标志着我们京雄城际的全线贯通,那现在呢,我们已经踏入了这样的一趟列车,是万众瞩目,万众期待的列车,我们一会儿呢将会带大家一起来体验这五十分钟的高效和快捷,那,我们也会一会儿呢带着大家来看一下我们这趟列车究竟有哪一些新兴的设计,哪一些智能的设计,好,我们可以给我们的媒体朋友们来让一个位置,好,我们继续往里边走。
主持人:好的,我们现在要告诉大家的是可能一会儿在高铁上的信号不是特别好,如果我们中间有一些卡顿的情况的话,大家一定不要走开,因为我们会持续的为大家介绍到这条铁路今天的一个盛况。
我们给我们的工作人员让个路。好,大家现在可以听到我们的广播已经开始。我们还是站在这边的,我们可以看一下外边,好,那我再告诉一下大家,如果信号不好的话,大家也要一直关注我们的直播,因为我们会不断的为大家带来京雄城际今天的一个盛况。我们现在呢是从北京西站出发,伴随着今天的晨光呢,我们北京日报客户端就将为大家带来一场直播,我们也会一起去领略一下壮丽的北国风光,感受雄安站的建筑的宏伟还有设计的智慧。
主持人:大家看到我们现在窗外的景致,刚才我们广播也告诉了大家,我们现在是从北京西站出发,从北京西站一直到我们雄安新区的雄安站,这个过程呢会持续50分钟。其实从北京西站到雄安西站的五十分钟,在接下来的日子里呢还会进行缩短,最快的时间将会达到36分钟,其实如果从生活中的角度来说的话,可能不到一集电视剧的时间我们就从北京西到达了雄安西站。
主持人:好,现在我们的信号还是不错的,那我们来给大家来介绍一下我们京雄城际吧。
好的观众朋友们,现在我们的信号是越来越好了,那我们就来到我们的车内来给大家先带来一下我们现场的一个情况。
我们乘坐的这趟列车呢也是复兴号,大家可以看到我们的座椅。左边这边呢是三排,右边呢是两排,而且我们的一个现场的空间还是非常的大的,比如说我们坐在这里都是一个非常宽敞的一个距离,冬天本来穿着可能就会比较多比较臃肿,但是坐在这里呢,都没有一个紧张的拥挤感,好我们再给大家展示一下我们车上面的这个是我们的架子,桌架,每一个座椅的背后呢,还会有一个旅服务指南,贴心的设计,
我们可以感受一下乘坐的是舒适还是不舒适,我觉得这趟车它的座位的空间的确是非常的大的,那大家坐的时候呢,也会感觉到更舒适,而且这里写着我们插座设置于坐垫接缝处前端,对,我们还有可以插座的地方,就是大家可以充手机,可以充电。
我们可以看到列车上有很多工作人员,还有一些乘客来来往往的,好,我们继续向后走吧,大家可以看得到,我们这边呢有一个横幅就是”热烈庆祝精神城际铁路开通运营“。
那现在呢,我们来给大家来介绍一下我们的京雄城际铁路吧,京雄城际铁路呢是从北京西站引出,刚才我们就是从北京西站出发,经过既有的京九铁路,直到李营站,然后接入新建的高速路,一直途经北京的大兴区,然后进入我们的河北,进入我们河北省的廊坊市以及霸州市到雄安新区,我们的全程呢一共是91公里,最高的设计时速是350公里。我们可以坐在这里和大家进行一个沟通,刚刚告诉大家,我们从北京西到雄安新区,我们这个全长是91公里,最高的时速是350,最高的时速是350公里,刚才我们在横幅上也看到的是庆祝京雄城际铁路的开通运营,但是其实从北京西到大兴机场段呢,在去年也就是2019年9月26号的时候呢,就已经开通运营了,那此次开通的呢是我们大兴机场到雄安新区段一共是59公里,好,我可以坐在窗边给大家分享,刚才说的是我们从北京西到北京大兴机场这一段呢,在去年的2019年9月26号就已经开通了,那今天呢,也就是刚才我们和大家分享的是从北京大兴机场到雄安新区这一段的开通路线哈,这一段呢,我们途经了4站就是北京大兴机场站固安东霸州北还有最后的雄安站,四座车站,那如果从北京西站开始呢,就是6站车站,再加上我们的北京西站和北京大兴站。
好,刚才我们和大家说,如果从北京西站出发到达我们的雄安新区呢,一共是50分钟,那如果从北京的大兴机场站到雄安新区呢,只用19分钟,那后续的不断的改进过程当中呢,从北京西到达我们的雄安新区站也只用36分钟,所以这个速度是非常的快的,不仅我们可以体验到一个环境非常好,非常宽敞的这样的复兴号的列车,而且还可以感受到非常快速的一个时速的感觉。我们刚已经感受到我们的太阳在照耀着我们的室内,所以呢,只要50分钟,我们伴着晨光,就可以到达雄安新区,去领略一下北国风光,也去领略一下白洋淀的美丽的风景。
我们京雄城际铁路呢,大兴机场至雄安新区段开通运营之后呢,铁路部门将安排我们的动车组列车是16对,初期的最高运营时速是300公里,那从2021年1月20号也就是二十几天之后呢,我们全国的铁路运行图进行一个调整,将按照日常线高峰线安排列车开行,每日开行的动车组列车呢最高可以到达,达到了17对。
好的,现在呢,我们向后走,我们一会呢将会采访一些工作人员,还有一些乘客朋友们,让他们来分享一下今天的感受。我们京雄城际开通的意义有非常的多,一会呢,我们将会详细的和大家来介绍,我们现在去找寻一下接受采访的对象,我们现在来到的是我们的餐饮区。
乘务员:你好。
主持人;你好。是我们的餐饮区。
乘务员:对对对,这里是五车,是我们的餐吧。
主持人:哦!可以和我们观众朋友们来打个招呼,我们是北京日报客户端在直播,然后介绍一下我们这趟列车的餐吧的一些情况,你好。
乘务员:大家好,我是职乘。这个550014的乘务长。来自北京西车队,然后现在我们车上就是为了迎接这趟车,我们准备了很多的时尚文化元素,可以看一下这些冬奥商品,这个剪纸现在已经被列为非物质文化遗产,然后这边可以看一下,还有这种小的,这个好多徽章,有梅兰竹菊,花中四君子,这边还有各种节日的这个七夕小徽章,这边是咱们的这个纪念银章,就是这个雪上冰上运动项目的这款纪念银章,是冬奥会的这款,然后这边还有这个咖啡机,这款咖啡机就是现在是比较先进的就可以带有充电,就随时下车箱可以移动,而且它是带有咖啡胶囊的,可以在25秒内制作出一杯浓厚香醇的咖啡,然后口味也比较纯正,就是比较好,也有利于这个促进心血压之类的,好多旅客上车都会喜欢购买咖啡,然后这边咱们餐车,还配有这个微波炉,用来加上咱们的冷链餐食,然后这边还有好多的电气设备,然后这个微波炉就是几分钟之内就可以做出一份香喷喷的米饭,然后这边就是咱们的这个冷藏柜就是用来展示,就是旅客饮用的这个饮品。各种饮品都可以在里面展示出来,然后吧台上还有一些各种的休闲小零食,就供你做个选择,就为了满足不同的旅客,我们准备了不同的东西供旅客可以挑选。
主持人:所以我们接下来开通之后都会享受到这样的一个服务是吗?
乘务员:是对对对对,然后现在车厢内也会实现那二维码扫码点餐那个服务,
主持人:只要我们乘客在自己的座位上扫码点餐,我们的服务员就会接受到这样一个讯息,然后去给他们来点餐。
乘务员:对是的,这以后就会为了旅客更加的方便嘛,我们会增加更多的这个销售模式。
主持人:好的,谢谢您的分享,好那我们继续向后边走,我们可以看到我们的。这样一个服务是非常的到位的。
乘务员:现在还有一个这个复兴号小模型,嗯,也是小朋友比较喜欢这款复兴号小模型,就是它是锌合金的,就是小朋友比较喜欢这款。
主持人:对,其实今天是我们京雄城际这个全线贯通的一个日子,那如果在今天这样的时刻来购买这样的一个玩具的话,也是非常有意义的,好,谢谢您的分享,这我看到还有一些充电的一些装备,
乘务员:充电器。就是好多旅客上车之后就手机都会没有电,然后就专门为旅客准备的充电器。
主持人:好,我们现在向后走吧,我看到了这里还有一个许愿墙,我们可以给大家拍一下,目前呢还是没有乘客在这里来写出自己的心愿的,但是呢,我相信今天之后呢,这面墙一定会被大家写的密密麻麻。大家会许一个什么样的心愿呢?是对我们的京雄城际寄往一个更加的厚望呢?还是写出自己个人的一些心愿呢?我觉得这个设置呢也是非常有意思的,而且非常人性化,也拉近了我们京雄城际和每一个乘客之间的距离,我们可以看到嗲下还是一个漂流瓶的设计,非常的好玩儿。
我们现在来到的,我们现在来到的这个车厢呢,大家从镜头中就可以看到是比较特殊比较特别的,因为今天是京雄城际全线贯通的一个特殊的日子,那我们的媒体朋友们一定是不能缺席的,我们会在车厢中给大家全方位的做各种各样的报道,那我们现在呢可以进去来采访一下我们的一些同行朋友们。
大家其实可以看到我们的车厢的两边都有五星红旗。这个五星红旗呢,和刚才我们的横幅也是相呼应的,也是为了纪念今天这一特殊的时刻啊,刚好我来到了一位记者朋友的身旁,您好您好,我们是北京日报客户端,正在直播,你可以和大家打个招呼。
被采访记者:大家好,我是新京报的记者裴彦飞。
主持人:哦,我们呢,都是我们的媒体人员呢,今天呢,乘坐了这样一趟特殊的列车,您想和大家进行哪一些分享呢?
被采访记者:我觉得还是心情比较激动吧,因为从2018年2月开始就是京雄城际,然后也是全程参与报道的京雄城际的一个建设,然后中间也是多次的去采访咱们的建设者呀,然后铁路的部门,其实也感受到了,就是我国的这个高铁是不断的在飞速发展嘛,然后京雄城际也是应用,应用了各项的这个新的技术,它也称得上是一座一条智能高铁线路,然后也是非常期待未来这个京津冀,然后这个交通圈的进一步的一个建成吧,因为从北京到雄安以后50分钟就可以到达啊,这个还是就是期待激动这个现在心情。
主持人:您是参与了,我们从18年到现在全程的一个报道,从18年度2月份。
被采访记者:对对对队对对,嗯。
主持人:那有没有一些难忘的时候?
被采访记者:我觉得就是18年2月那一次其实是挺让我觉得难忘的,因为就是我们当天刚去的时候,其实是雄安站啊,包括周边全是一片空地荒地啊,但是它那个当地的这个居民特别的,他们特别兴奋,其实然后就很多人跑过来看,所以现场可能不让他们进,但是他们就是就宁愿远远看着,然后他也想来去见证这个时刻,包括我当时也跟一些当地的居民聊过,我说唉,你们为什么来过?他说家门口发生这么大的事,我们当然要来见证一下啊,特别期待以后能够呃去北京啊,然后未来的就业啊,各方面都有各种机会,啊,对,我觉得这就是交通带给就是人民生活的一个便利吧。
主持人:非常感谢您和大家分享的,谢谢。
我们这位记者朋友呢,是全程来见证我们这个特殊的线路是如何动工到现在今天呢是我们贯通了,就像刚才这位记者分享的:交通对于一个城市或者是一个地区的发展意义是非常的重大的,这也是我们这条特殊的线路,它的意义,它所承载的意义。
我们都知道,雄安新区呢是一个特殊的新区,对于我们雄安河北以及京津冀的协同发展呢,都是有重大的意义的。
好的,其实我们现在也可以看到有很多媒体朋友们拿着自己的相机来记录这一特殊的时刻,我们可以再采访一位朋友。好,其实大家可以看到我们这里有来来往往的朋友们。好,我们继续和大家分享啊,就按刚才我们所说的京雄城际这趟列车所开通的信息,比如说我们以前就说了一句话,就是要想富先修路,那交通的确对于我们城市的发展乃至个人的发展都是有巨大的意义的,那现在我们雄安新区和北京来回的时间的只要50分钟,完全不是以前所能想象的,那这50分钟呢,其实它不仅仅是一个时间的缩短,也缩短了两个城市之间的距离,也是促进我们京津冀的协同发展,促进雄安新区经济的发展以及加强我们雄安新区和天津和河北和北京的联通。
我们继续和大家分享啊。在刚开始我们上列车的时候呢,我们都收到了这样的一个宣传册,那宣传册中有哪一些内容呢?我们现在和大家分享一下。
我们现在可以看到这样的一张图片,其实这就是雄安站的图片。那一会儿呢,我们也会到达雄安站。
好,那一会呢,我们也会到达雄安站和大家分享雄安站的这个建筑的设计啊,它不仅仅呢有自己特殊的一个状况,还有自己的一些智能化的设计在其中,那究竟是什么呢?一会我们到达雄安站后呢,就会为大家揭晓这个神秘的面纱。
车站篇:好,在最开始的时候呢,我们也和大家分享了,如果是从北京西站开始到我们的雄安新区呢,一共是6站,那如果从北京大兴机场站到我们的雄安新区站呢,一共是4站。第1站呢,就是我们熟悉的北京西站,第二是大兴站大兴机场站那大兴机场站到我们的雄安新区呢,其实是今天贯通的,那从北京西站到达我们的大兴机场呢,在去年的2019年的9月26日就已经贯通了,这个是固安东站固安东站的,一会儿我们也会到达这里,还有我们一会儿会看到的,一个是霸州北站,今天我们在开头的时候也和大家分享过了,我们的雄安站呢,是今天也是正式的开始运营,那我们的固安东站和霸州北站呢也是在今天同样投入使用了,好我们来和大家分享一下我们的雄安站,其实一会儿呢我们就可以看到啊,比如说我们在准备的过程中呢,说我们这个雄安站它是像一个水滴一样,其实我一开始看照片还觉得,唉,我怎么没有发现它像水滴呢,那现在呢,和我们这里所看到的一个绿色的植被所构成了这样一个雄安欢迎您这样合在一起呢,就完全可以感受到像一个水珠,或者是露珠一直印在我们的这一片绿叶之上,这个设计呢,还是非常有我们绿色的一种环保的设计之感的。
好,我们雄安新区也是京津冀协同发展的一个重要的门户,我们在开头的时候呢,也和大家分享了,那我们的这个战的规模呢,是13台23线,总建筑面积呢是47.52,也是有一个特殊的数字,是3+2就是我们的站台在地面上是有三层,在地面下呢是有两层,是有两次。一会呢,我们将会为大家来展示这样的一个现代建筑设计的,比如说我们这里也可以看到这样的图片啊,还有刚才我们为大家所展示的一张图片,就是我们采用一个青莲滴露的设计主题,椭圆形的一个,我们这里可以看到一点点,是一个椭圆形的屋盖,就像我们的清水的源头。还是给大家看张图片吧,这个椭圆形的呢,就是我们一个露珠的源头,在我们的这个绿叶之上呢,就像一个荷叶上的露珠,而且我们的最上边还是一个太阳能板,我们会收集到很多的能量。好,我们继续和大家分享,我们喜欢善,包括我们的这个京雄城际呢,都是一个智能的列车,那一会能继续和大家分享这个智能的列车,我们的服务篇现在是这样介绍的,刚才呢,我们的一个餐车区也和大家分享了我们的服务的一个便利,那我们大概呢,就先和大家分享我们的这个宣传册里的内容就是这样的。
好,那我们呢,继续来和大家分享其他,好,我们继续和大家分享其他的一些情况,我们可以再去后边看看。
我们我觉得这一趟辆列车呢,它的确是和我们以前所做的复兴的一些列车,有了更多的升级换代,因为我们的这个空间的确是非常的大,这个行走和舒展的都是比较方便的,我们这里呢也像以前的列车一样,同样有着我们的接水区这边呢还有一些纸杯供大家来使用。
那现在呢?我们来和大家分享一下我们京雄城际啊,他不仅意义重大呢,还是我国建设的一条智能高铁,我们现在为大家展示的是我,那我们看着沿路的风光和大家分享一下,我们的智能高铁,我们的智能高铁呢,它其实分在三个方面,我们的智能建造方面,还有我们的智能装备方面以及我们的智能运营方面,比如说在智能建造方面呢,我们是大力推进了bIm技术的应用,首次呢实现设计施工和运营的三维数字化的一个智能管理,广泛地应用了智能装备室的建造技术,能够实现我们的桥梁,房屋装配式结构设计和施工,那在一个智能的装备方面呢,我们是运用了先进的列车控制系统,采用了一个智能控制大数据云计算等技术,广泛的应用新一代的移动通信。牵引供电等设备。
编辑:u022
Copyright ©1996-2020 Beijing Daily Group, All Rights Reserved
京报网版权所有